Background

HIV-associated neurocognitive disorders (HAND) is an essential factor affecting the quality of life of people living with HIV (PLWH), and the prevalence of HAND in PLWH can reach 19% to 64%. More than 50% of HAND patients treated with highly active antiretroviral therapy (HAART) did not show improvement in symptoms of cognitive impairment. HIV-1 envelope protein gp120 may be a major contributor to HAND pathology. HIV-1 gp120 enters neurons by binding CXCR4 and CCR5 and can also bind neuronal tubulin to cause direct neurotoxicity and neuronal death. HIV-1 gp120 transgenic mice (Tgm) are commonly used as HAND animal models, and Tgm brain pathological changes and differential gene expression are highly consistent with HAND patients. Intestinal flora affects the progression of diseases by regulatory the intestinal barrier, and several studies have confirmed that the normalization of abnormal intestinal flora reduces the damage to the nervous system in a variety of neurodegenerative diseases. Studies reported that Akkermansia muciniphila has a downward trend in PLWH, which may cause intestinal barrier damage. There is still a lack of relevant evidence to confirm the association between abnormal changes in gut microbiota and HAND induced by HIV-1 gp120. Therefore, in this study, we examined the gut microbiota changes in 6, 9, and 12 months Tgm to explore the relationship between age-dependent significantly different bacterial genera, intestinal barrier and neuronal damage.

Methods

The fresh feces were collected from HIV-1 gp120 transgenic mice (Tgm) and C57BL/6J mice (wild type, WT) at ages 6, 9, and 12 months using perianal stimulation at the same time (n=5). Total bacterial DNA was extracted from each fecal sample and the V3-V4 region of 16S rRNA was sequenced by the Illumina MiSeq platform. 12 months Tg and WT mice were sacrificed, and serum was collected to detect lipopolysaccharide (LPS) concentration by ELISA, and brain tissue of mice in each group was collected for Map2 immunohistochemical staining (n=5). SPSS 20.0 software was used for statistical analysis. P <0.05 were considered statistically significant.

Results

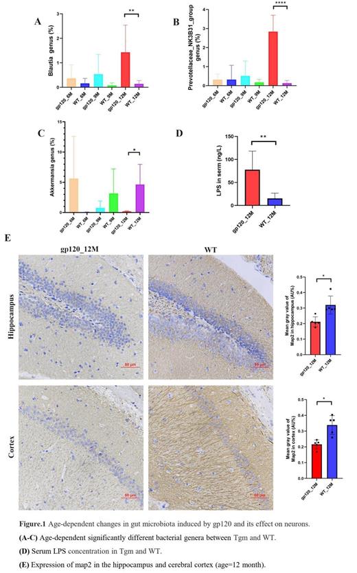
16S rRNA analysis showed that increased age was significantly associated with increased abundance of Blautia ( P <0.01) and Prevotellaceae_NK3B31_group ( P <0.0001) genus and decreased abundance of Akkermansia genus ( P <0.05) in Tgm. Notably, the increasing age of WT was associated with the opposite trend of Blautia, Prevotellaceae_NK3B31_group and Akkermansia genus abundance, indicating those genus changes with age and gp120 induced. To further explore the effect of gut microbiota on the gut barrier, serum LPS concentrations were detected for 12 months Tgm and WT. The results showed that serum LPS level was significantly higher in Tgm than in WT ( P <0.01), indicating that the intestinal barrier may be impaired in Tgm. Finally, we collected 12 months Tgm and WT brain tissues for Map2 immunohistochemical staining to evaluate neuronal synaptic length and integrity. Compared with WT, the expression of map2 in the hippocampus and cerebral cortex was significantly decreased ( P <0.05), indicating neuronal damage in Tgm.

Conclusion

At the genus level, the abundance of Akkermansia was negatively correlated and the Blautia and Prevotellaceae_NK3B31_group abundance was positively correlated with increasing age in Tgm but showed an opposite trend in WT. The serum LPS level increased dramatically in the 12 months Tgm, indicating Tgm with intestinal barrier damage. Map2 expression was reduced considerably hippocampus and cortex in Tgm brain, which means neuronal synaptic integrity was impaired.

( Acknowledgements: National Natural Science Foundation of China, No. 82172259 to H.C.; Corresponding author: Hong Cao, gzhcao@smu.edu.cn.)

No relevant conflicts of interest to declare.

This content is only available as a PDF.
Sign in via your Institution